Régression linéaire Polynomiale
Nous cherchons toujours l’équation d’un modèle à une variable ( n=1 ).
Nous disposons de m échantillons.
Etant donné la dispersion des points d’échantillons, l’utilisation d’une droite
pour représenter ce modèle n’est pas satisfaisante.
Nous allons utiliser un modèle polynomial de la forme
Les équations matricielles précédentes sont toujours valables :
Avec :
Génération du Dataset
# Nombre de données
m = 50
import numpy as np
from sklearn.datasets import make_regression
%matplotlib
import matplotlib.pyplot as plt
import random
# la fonction make_regression de sklearn permet de fournir un jeu de valeurs aléatoires
x, y = make_regression(n_samples = m, n_features = 1, noise = 50)
print('x.shape = ', x.shape)
print('y.shape = ', y.shape)
# Reshape et tri des données
y=y.reshape(y.shape[0],1)
x = np.sort(x, axis=0)
y = np.sort(y, axis=0)
rd = random.randint(-50,50)
y=y-rd # Ajout d'une ordonnée à l'origine non nulle
y = y + abs(y/2) # dataset non-linéaire
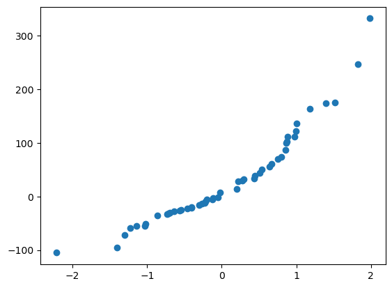
plt.scatter(x,y)
for i in range(0,len(x),1):
print(f'point_{i} : {x[i][0]} {y[i][0]}')x.shape = (50, 1)
y.shape = (50,)
point_0 : -2.220435270316647 -105.09025457906677
point_1 : -1.4034747831939485 -94.87939123662954
point_2 : -1.2978345629304653 -71.342578784267
point_3 : -1.227396573720367 -58.83669753100486
point_4 : -1.1446418088253871 -55.03571336580174
point_5 : -1.0296799147151325 -54.979404448115794
...

Initialisation du Modèle
X = np.hstack((x, np.ones(x.shape)))
X = np.hstack((x**2, X))
print(X.shape)
print('X=\n',X[:5])
THETA = np.random.randn(3, 1)
print('THETA =\n', THETA)(50, 3)
X=
[[ 4.93033279 -2.22043527 1. ]
[ 1.96974147 -1.40347478 1. ]
[ 1.68437455 -1.29783456 1. ]
[ 1.50650235 -1.22739657 1. ]
[ 1.31020487 -1.14464181 1. ]]
THETA =
[[-0.69716599]
[ 0.26633098]
[ 0.61224388]]
Algorithme de descente du gradient
#-----------------------------------------------------------------
def model( X, theta ):
return X.dot(theta)
#-----------------------------------------------------------------
# Fonction coût
def J(X, y, theta):
m=len(y)
return 1/(2*m) * np.sum((model(X,theta) - y)**2)
#-----------------------------------------------------------------
# Calcul du Gradient
def grad(X,y ,theta):
m = len(y)
return (1/m) * X.T.dot( model(X, theta) - y)
#-----------------------------------------------------------------
def gradient_descent(X, y, theta, alpha, n_iterations):
J_history = np.zeros(n_iterations)
for i in range(0, n_iterations):
theta = theta - alpha * grad(X, y, theta)
J_history[i] = J(X, y, theta)
return theta, J_history
#-----------------------------------------------------------------
#-----------------------------------------------------------------
n_iterations = 1000
alpha = 0.01 # learning rate
THETA_final, J_hist = gradient_descent(X, y, THETA, alpha, n_iterations)
print('THETA_final =\n',THETA_final)
plt.figure(figsize=(10, 6))
plt.scatter(x, y, label="Nuage de points", color="blue", alpha=0.6)
plt.plot(x,model(X,THETA_final), label="Courbe de tendance $y = ax^2 + bx + b$", color="red", linewidth=2)
# Ajout des barres entre les points réels et la courbe de tendance
for i in range(len(x)):
plt.plot([x[i][0], x[i][0]], [y[i][0], model(X,THETA_final)[i][0]], color="gray", linestyle="--", linewidth=0.8)
plt.xlabel("X")
plt.ylabel("Y")
plt.title("Modèle déterminé par l'algorithme de la descente du gradient")
plt.legend()
plt.grid(True)
plt.show()THETA_final =
[[24.06231677]
[89.50071808]
[ 6.42995304]]

plt.figure()
plt.plot(J_hist)
plt.xlabel("n_iterations")
plt.ylabel("J")
plt.title("Evolution de J")
plt.grid(True)
plt.show()